为陕企“走出去”保驾护航
ODI备案
对外投资ODI备案是什么?

ODI,英文全称为Overseas Direct Investment,指境内企业通过新设、并购及其他方式取得境外企业所有权、控制权、经营管理权及其他权益的投资行为。

境内企业开展境外投资应当履行境外投资项目备案手续,若涉及敏感国家和地区、敏感行业的,则实行核准管理;该手续由发改委、商务主管部门、外汇主管部门三个部门牵头审核,并颁发相应核准/备案文件,实践中将上述手续流程称为ODI备案。境内企业实施境外投资行为需进行ODI申报,并获得相应证书。

一般来说,完成ODI备案后,境内企业即打通了境内外资产流通的合法渠道,利于境内企业优化资源配置,为后续实现包括境外上市等目标奠定了基础。
不办理会怎样?
备案流程
发改委和商务部门审批权限&对敏感项目的认定
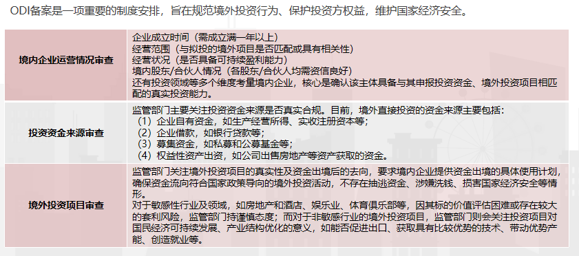
审查重点
项目案例